泰州供电公司:瞰·建|这个第一 他们拼了下来!
“小王,同期线损管理我们每个月都在创建国网十强市,可每次要么是第6,要么是第5,最好的时候排名第2,今年咱们努力争个第1回来。”
“好的,我们一定努力争取!”
为推动基层单位持续深化同期系统应用,加大线损管理力度,国网发展部制定了同期线损管理月度监测体系,对各地市公司完成质量进行综合测评,将排名前十的单位评选为“同期线损十强市”。
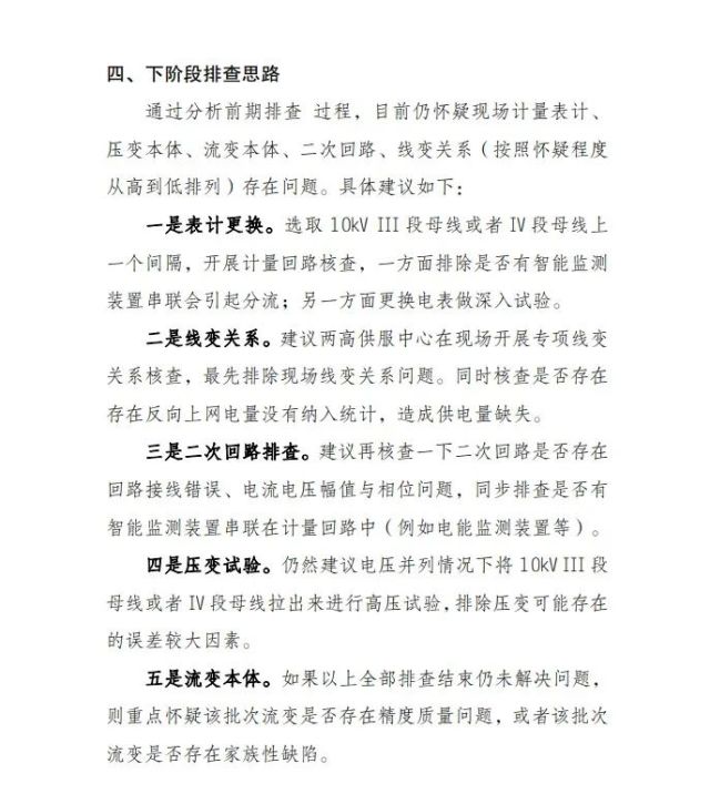
接到目标任务后,经研所立即组织各相关部门,对照国网十强百强监测体系,借助复盘式分析方法逐项逐条寻找差距,最终将提升的重点方向锁定在了高负损设备治理、配电线路经济运行率提升和理论线损计算水平提升三个方面。
说到高负损治理,110千伏古马变长期负损问题是一道绕不过去的坎。从2021年开始,经研所组织配电运检中心、联合电科院进行过多轮专项排查,线变关系无误、计量回路正确、电表计量无误差……最终都因无法锁定要因而不了了之。
面对这个“老大难”,经研所决定“放弃所有幻想,从头再来”,联合两高供服中心从源头出发,站内找计量问题、站外查用户问题,从表计更换、线变关系、二次回路、压变试验、流变本体五个角度制定了层进式排查方案。


在选取10千伏上桥231线进行试点换表后,该线路竟然不再负损了。
功夫不负有心人,在最不可能出现问题的地方,竟然发现了问题的根源:电表接线盒老化。经过批量处理,古马变负损问题已经基本解决,惊喜的是5条线路还进入了经济运行区间。

经济发展,电力先行。相对超前的配电网规划与相对滞后的电力需求增长,带来了一定数量的轻载线路(白名单但非经济运行),这也是导致公司线路经济运行率较低的主要原因。如何从轻载线路中寻求突破,是本次攻坚的重中之重。

问题排在面前,解决方法只有两个:一是找到轻载线路损耗的具体点;二是切割部分用户来增大负荷。设备部牵头,对全市227条轻载非经济运行线路开展全量梳理,发现部分线路开闭所存在未装表、装表但未纳入统计等突出问题,涉及线路102条;部分线路主供新建高层小区,配变固有损耗占比较大,涉及线路98条;部分线路单供小电量用户,线路损耗占比较大,涉及线路27条。

针对以上问题,设备部迅速出击,负荷切改、电量归集、台变合并等整改措施同步推进,截止3月底,公司经济运行率同比提升6.37个百分点。
理论线损计算,既要求电网拓扑结构与现场保持实时同步,更需要全量电表采集数据完整,是一项极具挑战的专业性工作,也是每一期十强评比中拉开各地市差距的重要指标。
为提升理论线损计算水平,经研所在充分调研的基础上,一方面组织各责任专业赴无锡公司开展现场调研,学习先进管理经验和主要做法;另一方面邀请各专业专家开展专项培训,详细明确推图要点和数据补采方法。

方法已经学到,接下来就看怎么实施了!
在理论线损治理期,各单位、部门结合自身情况,采用线下集中办公与线上问题研讨等方式,针对突出问题进行集中整改。25日,月度考核结果发布,公司台区理论线损以满分成绩交卷,配网理论线损最大短板两率偏差合理率提升至97.15%,环比再度上升0.84个百分点,排名全省前列。

凝心聚力,滴水穿石。在这场与自身的较量中,在坚持与拼搏的努力下,3月份公司线损管理取得全新突破,首次获得国网同期线损十强市第1名。


在这场攻坚战中
他们凯旋而归
为唯实唯勤唯新
争先率先领先的经研人点赞!